【春节返乡人员最新规定,春节返乡具体规定】
春节返乡是否需要隔离?31个省市最新情况汇总
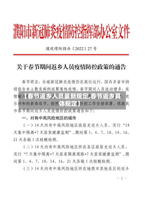
〖壹〗、春节返乡是否需要隔离取决于出发地疫情风险等级和目的地具体防控政策,31个省市政策差异较大,中高风险地区返乡普遍需隔离,低风险地区多持绿码通行但部分地区需核酸检测报告。

〖贰〗、辽宁沈阳:对于北京市除重点区域外的地区,需要携带7日内的核酸检测阴性报告,但无需隔离(具体以沈阳当地要求为准)。吉林长春:从低风险地区前往长春,需要向社区报备,但无需隔离。黑龙江哈尔滨:低风险地区人员到哈尔滨人员需持健康码绿码,以及向社区报备,无需隔离。

〖叁〗、春节返乡是否需要隔离?31个省市最新情况汇总:北京:中高风险地区前往需集中隔离14天并核酸检测,低风险地区需登记个人信息并与社区和单位联系。天津:低风险地区持绿码并报备社区,中风险地区需绿码、7日内核酸检测阴性报告并居家隔离14天。
〖肆〗、省区市最新防疫政策汇总;春节期间进出广州的最新规定(如核酸检测要求、健康码使用规则等)。风险等级与出行政策查询 通过本地宝平台可查询全国各地区风险等级,结合风险等级了解对应的返乡政策(如高风险地区返乡是否需要集中隔离)。输入具体出发地和目的地,可获取两地间出行政策的动态更新。
〖伍〗、健康码异常人员:红码人员集中隔离14天,黄码人员根据流调情况分类管理(居家健康监测或核酸检测)。重点人群排查:对入境人员实施“14+7+7”管理:14天集中隔离+7天居家健康监测+7天自我健康监测,期间进行多次核酸检测。对与感染者轨迹有交集的人员,需配合流调并落实相应管控措施。
〖陆〗、延安春节返乡是否需要隔离取决于返乡人员的出发地风险等级,不同风险等级地区返乡人员对应不同的管控措施,具体如下:中高风险地返回原则上劝返:对从天津全域和河南、广东、上海、浙江、西安等中高风险地区(含国务院客户端动态调整公布的区域)来延返延人员原则上劝返。

2022年四川省内返乡需要做核酸检测吗?附四川春节返乡人员规定!
〖壹〗、022年四川省内返乡是否需要做核酸检测需以当地政策为准,部分地区要求24小时内进行核酸检测,部分地区无强制要求,但重点人群需立即检测。 以下是具体规定及分类说明:四川省内部分地区返乡核酸检测要求甘孜州:所有入(返)州人员须在24小时内就近开展一次核酸检测,检测结果为阴性后方可有序流动。
〖贰〗、省外到(返)市人员需在到达后24小时内进行1次核酸检测;健康码“黄码”人员需就近做1次核酸检测,结果为阴性后健康监测14天;居家健康监测人员需在前3天内进行2次(间隔24小时)核酸检测。法律责任:对谎报、漏报、迟报到(返)信息,或拒不配合健康检测的人员,将依法严肃追究责任。
〖叁〗、022年乐山对省外返乡人员的主要规定如下:核酸检测要求省外来(返)乐人员需持有48小时内核酸检测阴性证明,返乡后尽快进行一次核酸检测。若14天内有涉疫地区旅居史,需配合落实相关防控措施(如居家隔离、健康监测等)。
〖肆〗、022年四川春节返乡人员最新规定如下:倡导省外人员返乡核酸检测:倡导省外人员来川时进行1次核酸检测。陆地边境口岸城市来川人员:需要提供48小时内核酸检测阴性证明。中高风险地区及所在县旅居史来川人员:需要实施居家或集中隔离,期间每3天进行1次核酸检测,直至离开风险地区满14天为止。
中国土特产商城:明确了!春节返乡是否须7日内核酸检测阴性证明
春节返乡人员需持有7日以内的核酸阴性检测证明才能够返乡,但仅针对从外地返回农村地区的人员。具体说明如下:适用对象:跨省份返乡人员。来自本省内中高风险区域所在地市的返乡人员(中高风险区域内部人员原则上不流动)。
核酸检测要求 春节返乡人员须持有7日内核酸检测阴性证明。该政策实施时间为2021年1月28日至2021年3月8日,即春运期间。返乡人员可在出发地或目的地的任意一家有核酸检测资质的医疗机构、疾控机构或第三方检测机构进行检测。
核酸检测的必要性:核酸检测是近来尽早发现新冠病毒感染者的有效手段。通过要求返乡人员持7日内核酸检测阴性证明,可以筛选出潜在感染者,减少无症状感染者流入农村的可能性,从而降低疫情传入和扩散的风险。政策目的与意义:阻断传播链条:农村地区医疗资源有限,一旦发生规模性疫情,防控和救治难度极大。
国内热点 春节返乡政策升级:国家卫健委要求返乡人员须持7日内核酸检测阴性证明,农村地区返乡者需实行14天居家健康监测,期间非必要不外出、不聚集。家庭教育立法新规:家庭教育促进法草案明确,家庭教育不得有任何形式家庭暴力,父母需科学履行监护职责。
服务保障:地方政府需为就地过年人员提供基本生活保障,如物资供应、文化娱乐活动等,确保群众温暖过节。返乡过年的防疫要求核酸检测与健康监测:返乡人员需持7日内有效核酸检测阴性证明,到达目的地后无需隔离,但需进行14天居家健康监测。
返乡人员是指从外地返回农村地区的人员。2021年1月20日,《冬春季农村地区新冠肺炎疫情防控工作方案》发布,春节返乡人员须持有7日内核酸阴性检测证明才能返乡。
2022河南春节最新返乡政策:返乡人员需提前3天报备
〖壹〗、022年河南春节返乡政策核心要求为:返乡人员需提前3天向目的地社区(村)登记报备,并在到达后第一时间再次报备,配合落实居家隔离或健康监测等防疫措施。
〖贰〗、022年河南春节返乡人员最新规定如下(持续更新):返乡报备与核酸检测要求:“双节”期间,全省严格落实返乡人员报备制度。省外来豫返豫人员及省内重点行业人员返乡,需提前3天向目的地村(社区)、单位报备,并持有48小时内核酸检测阴性证明。抵达后须如实报告个人行程。
〖叁〗、022年春节后返回周口工作的最新规定为:市外来(返)周人员需提前3天报备,凭48小时内核酸检测阴性证明、行程码和健康码绿码,注册填报“周口通”后正常通行;抵达后需如实报告行程,立即就近做核酸检测,并按要求落实隔离医学观察、健康监测和核酸检测等措施。
〖肆〗、返乡人员需提前3天向返回地社区(村)登记报备,到达目的地后第一时间在居住地再次登记报备。 报备可通过电话、微信或现场登记等方式完成,具体流程以目的地社区(村)要求为准。 防疫措施配合要求 返乡后需积极配合属地疫情防控部门落实防疫措施,包括但不限于核酸检测、健康监测等。
〖伍〗、022年平顶山过年允许回家,但需遵循当地疫情防控政策,并按规定提前报备及落实核酸检测、隔离等措施。具体要求如下:报备要求根据河南省统一返乡规定,所有来平返平人员需提前3天向返回地社区(村)或单位登记报备,到达目的地后第一时间再次登记报备。
2022渭南临渭区春节返乡需提前3天报备
022年渭南临渭区春节返乡人员需提前3天报备,具体要求如下:报备时间与内容:确需返乡的人员,需在返回前提前3天将出发地、出发时间、出行方式、途经路线、到达时间、健康状况、联系电话、核酸检测等信息告知家人,由家人向所在村(社区)如实报备。
因特殊原因确需返渭的,需提前询问当地疫情防控政策,并按照要求落实具体防控措施。低风险区域返渭学生:需持有48小时内核酸检测阴性证明。需测温、查验陕西健康码、大数据行程码。回家后按照当地疫情防控要求落实防控措施。返乡报备要求返渭前:提前做好核酸检测。
中高风险地区所在县(市、区、旗)返乡人员 隔离要求:实施14天居家隔离医学观察,不符合居家条件的需集中隔离。核酸检测:隔离期间至少进行3次核酸检测(第13天)。低风险地区返乡人员 健康监测:需主动向社区报备,提供48小时内核酸检测阴性证明,并配合落实14天健康监测。
022年河南春节返乡政策核心要求为:返乡人员需提前3天向目的地社区(村)登记报备,并在到达后第一时间再次报备,配合落实居家隔离或健康监测等防疫措施。
【广东新增本土确诊48例,广东新增本土确 诊5例】
- 2026-03-11
- 阅读 0
【2024快递停运和恢复时间是多少,2024年快递什么时候停运】
- 2026-03-11
- 阅读 0
关于【广州疫情数据,广州疫情数据真实吗】
- 2026-03-11
- 阅读 0
【广东无新增本土确诊病例,广东无新增本土确诊病例最新消息】
- 2026-03-11
- 阅读 2
中高风险地区最新名单最新/中高风险地区最新名单最新有哪些
- 2026-03-11
- 阅读 2
关于【全球疫情最新消息数据,全球疫情况最新情况】
- 2026-03-11
- 阅读 2