最近【全国疫情中风险地区名单,全国疫情中高风险名单公布】
最新全国风险地区名单查询入口(实时更新)
〖壹〗、最新全国风险地区名单可通过本地宝——全国疫情中高风险地区名单查询器实时查询。查询平台:本地宝——全国疫情中高风险地区名单查询器查询入口:点击进入(实时更新)本地宝的全国疫情风险等级名单查询系统由小编们实时维护,风险地区有调整时会第一时间更新专题,确保用户获取的信息准确且及时。

〖贰〗、查询方式:点击进入上海本地宝的风险专题页面,可获取全面的风险地区数据。附加功能:关注微信公众号“上海本地宝”,在对话框搜索【风险】,即可便捷获取实时更新的全国疫情风险等级和中高风险地区名单。注意:以上数据仅限于中国大陆地区,不包括港澳台。

〖叁〗、查询方式一:国务院客户端小程序——疫情风险等级查询入口获取:通过微信搜索“国务院客户端”小程序,进入后即可找到“疫情风险等级查询”功能入口。查询流程:进入小程序后,点击页面上部的查询按钮,系统将直接展示全国中高风险地区名单,信息一目了然,无需复杂操作。

〖肆〗、实时查询入口电脑端 国务院官方网站:通过国家卫生健康委员会或国务院客户端官方网站查询全国风险地区列表,数据权威且更新及时。微信端 “国务院客户端”小程序:打开微信,搜索“国务院客户端”小程序;进入后点击“疫情风险查询”功能,支持按省份、城市或区县筛选,并可查看具体风险等级及防控政策。
〖伍〗、通过国务院官方微信小程序,直接点击进入获取最新风险等级信息。 上海本地宝也提供风险专题服务,同样点击进入获取全面数据。请注意,以上数据仅限于中国大陆地区,不包括港澳台。信息权威来源于各地政府和卫健委的官方发布,确保准确性。
〖陆〗、打开微信搜索功能打开手机中的微信app,点击顶部“搜索”选项。进入粤省事小程序在搜索页面输入“粤省事”,点击搜索结果中的“粤省事”小程序。进入疫情区域页面在粤省事首页点击“疫情区域”选项,进入风险地区查询页面。查看风险地区名单页面会直接显示全国高风险和中风险地区列表,用户可滑动查看完整信息。
微信中怎么查看全国疫情中高风险地区名单
选取“防疫查询”功能:在“城市服务”页面中,通过搜索或浏览找到“防疫查询”选项并点击。此功能专门提供疫情防控相关信息的查询服务。点击“全国中高风险疫情地区”:在“防疫查询”页面中,找到“全国中高风险疫情地区”选项并点击。系统将自动加载并显示最新数据。
打开微信搜索功能打开手机中的微信app,点击顶部“搜索”选项。进入粤省事小程序在搜索页面输入“粤省事”,点击搜索结果中的“粤省事”小程序。进入疫情区域页面在粤省事首页点击“疫情区域”选项,进入风险地区查询页面。查看风险地区名单页面会直接显示全国高风险和中风险地区列表,用户可滑动查看完整信息。
搜索并进入国家政务服务平台在小程序搜索框中输入“国家政务服务平台”,点击搜索结果中的官方小程序进入。选取疫情风险等级查询功能进入平台后,找到“各地疫情风险等级查询”服务模块并点击。
在手机上查看全国中高风险疫情地区,可通过微信《扫码抗疫情》小程序实现,具体步骤如下:步骤一:进入《扫码抗疫情》小程序打开微信,点击顶部“搜索小程序”栏,输入“扫码抗疫情”,在搜索结果中选取并进入该小程序。
核心流程:通过微信小程序进入“国家政务服务平台”,使用“各地疫情风险等级查询”功能,最终定位至全国中高风险地区列表。具体步骤:进入小程序入口打开微信,点击底部导航栏的“发现”选项,选取“小程序”功能。搜索政务平台在小程序搜索框中输入“国家政务服务平台”,或通过历史记录找到该小程序并进入。
全国中高风险地区名单表格下载入口
〖壹〗、微信搜索公众号“广州本地宝”,关注后在对话框回复【风险】,可获全国/广州疫情风险等级查询系统、中高风险最新名单+调整时间等信息。不过该途径可能不直接提供表格下载或一键复制功能,但可以获取最新的中高风险地区名单信息,再自行总结成表格。
〖贰〗、最新全国风险地区名单可通过本地宝——全国疫情中高风险地区名单查询器实时查询。查询平台:本地宝——全国疫情中高风险地区名单查询器查询入口:点击进入(实时更新)本地宝的全国疫情风险等级名单查询系统由小编们实时维护,风险地区有调整时会第一时间更新专题,确保用户获取的信息准确且及时。
〖叁〗、查询方式一:国务院客户端小程序——疫情风险等级查询入口获取:通过微信搜索“国务院客户端”小程序,进入后即可找到“疫情风险等级查询”功能入口。查询流程:进入小程序后,点击页面上部的查询按钮,系统将直接展示全国中高风险地区名单,信息一目了然,无需复杂操作。
全国疫情高中低风险区一览表?
〖壹〗、操作步骤:进入查询页面:点击搜索结果中的“疫情风险等级查询”服务。选取地区:系统默认显示当前所在地的风险等级,若需查询其他地区,可通过筛选功能手动选取目标省份、城市或区县。查看结果:页面会明确标注所选地区为高风险区、中风险区还是低风险区,并显示具体区域范围(如某街道、社区)。
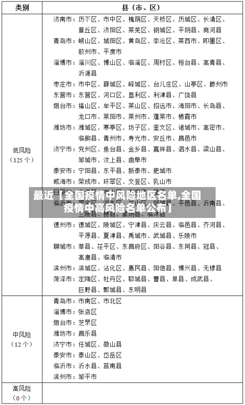
〖贰〗、截至近来,国内共有2个高风险地区,76个中风险地区,主要分布在陕西省、河南省、浙江省等地,以下为详细信息(数据不包括港澳台地区):高风险地区:具体地区名单会随疫情形势动态调整,可通过权威渠道实时查询。
〖叁〗、全国高风险地区已清零,中风险地区仍有4个区域,分别为河北省石家庄市藁城区、黑龙江省绥化市望奎县、上海市浦东新区高东镇新高苑一期小区、吉林省通化市东昌区。
〖肆〗、高风险等级地区:以县、市(区)为单位,累计病例超过50例,且14天内有聚集性疫情发生的地区。中风险地区:以县市区为单位,存在以下两种情况之一的地区:14天内有新增确诊病例,且累计确诊病例不超过50例;或累计确诊病例超过50例,但14天内未发生聚集性疫情。
〖伍〗、国内疫情虽有反复,但大部分地区的疫情形势依然保持稳定。特别是早前内蒙古、黑龙江等地的疫情已基本得到控制。最近有一个好消息传来,经过一个多月的努力,哈尔滨全域终于降为低风险地区。那么,近来全国还有多少高中风险地区呢?它们又分别分布在哪些地方呢?下面为大家提供全国高中风险地区的最新名单。
中高风险地区名单全国实时更新(附查询入口)
最新全国风险地区名单可通过本地宝——全国疫情中高风险地区名单查询器实时查询。查询平台:本地宝——全国疫情中高风险地区名单查询器查询入口:点击进入(实时更新)本地宝的全国疫情风险等级名单查询系统由小编们实时维护,风险地区有调整时会第一时间更新专题,确保用户获取的信息准确且及时。
查询方式:点击进入上海本地宝的风险专题页面,可获取全面的风险地区数据。附加功能:关注微信公众号“上海本地宝”,在对话框搜索【风险】,即可便捷获取实时更新的全国疫情风险等级和中高风险地区名单。注意:以上数据仅限于中国大陆地区,不包括港澳台。
为了更便捷地获取全国疫情风险等级和中高风险地区名单,您可以关注微信公众号“上海本地宝”。在对话框搜索【风险】,即可获取实时更新的查询服务,无论是上海还是全国其他地区的动态,一目了然。
查询方式一:国务院客户端小程序——疫情风险等级查询入口获取:通过微信搜索“国务院客户端”小程序,进入后即可找到“疫情风险等级查询”功能入口。查询流程:进入小程序后,点击页面上部的查询按钮,系统将直接展示全国中高风险地区名单,信息一目了然,无需复杂操作。
本地宝全国疫情风险等级查询入口 网址链接:m.sh.bendibao.com/news/yqdengji/(请将此链接复制到浏览器中打开)使用方法:打开链接后,进入本地宝全国疫情风险等级查询系统。在系统中切换至您想查询的城市,即可获取该城市的疫情风险等级信息。

【云南昆明封城最新消息2021,云南昆明疫情最新消息封城25个县城】
- 2026-03-09
- 阅读 0
关于【河北新增82例本土,河北新增82例本土确诊行动轨迹】
- 2026-03-09
- 阅读 0
常州疫情最新情况(常州疫情最新情况今日新增)
- 2026-03-09
- 阅读 0
【陕西新增3例本土无症状,陕西新增3例本土确诊病例】
- 2026-03-09
- 阅读 0
【保定疫情最新消息,保定疫情最新情况今日新增】
- 2026-03-09
- 阅读 0
最近【疫情最新数据消息中高风险地区,疫情最新情况中高风险区】
- 2026-03-09
- 阅读 0