【北京小汽车摇号网站首页,北京小汽车摇号网站首页登录】
北京小汽车摇号官方网站查询系统
〖壹〗、北京小汽车摇号查询系统官方网站为:https://xkczb.jtw.beijing.gov.cn/ 查询方式:摇号结束后,可登录上述网站查询摇号结果。申请流程:提出申请:首先需要提出申请,获取申请编码。审核通过:经相关部门审核通过后,申请编码会被确认为有效编码,参加指标配置。中签通知:若中签,会获得配置指标确认通知书。

〖贰〗、北京小汽车摇号官方网站查询系统为:[北京市小客车指标调控管理信息系统](https://xkczb.jtw.beijing.gov.cn/)。该系统是由北京市交通委员会负责开发和维护的官方网站,专门为北京市民提供小汽车摇号申请、查询和管理的服务。

〖叁〗、小客车摇号查询官方网站查询 ①网站(xkczb.jtw.beijing.gov.cn)登录系统进入用户中心,在配置指标功能区点击“申请表”查询摇号结果 ②登录手机版查询系统“北京汽车指标”查询摇号结果 ③携带本人有效身份证件及复印件就近到各区(县)对外办公窗口查询摇号结果 ④拨打12580查询摇号结果。

〖肆〗、北京市民可通过北京市小客车指标管理信息系统官方网站查询个人小汽车车牌摇号结果,具体步骤如下:步骤1:进入官方网站打开网页,在百度搜索“北京车牌”等关键词,找到并点击【北京市小客车指标管理信息系统】的官方网站链接。步骤2:进入公示页面进入官方网站后,找到页面中的【公示栏】,点击“更多”进入公示页面。
〖伍〗、在北京申请汽车牌照摇号,可以按照以下步骤进行:登录官方平台:访问北京市小客车指标调控管理信息系统的官方网站 。在网站首页找到“个人新购车辆填报”选项,并点击进入个人填报界面。阅读并确认政策:在填写申请信息前,务必仔细阅读《北京市小客车数量调控暂行规定》实施细则。

北京市小汽车摇号查询系统怎么查?官方入口在哪?
〖壹〗、北京小汽车摇号查询系统官方网站为:https://xkczb.jtw.beijing.gov.cn/ 查询方式:摇号结束后,可登录上述网站查询摇号结果。申请流程:提出申请:首先需要提出申请,获取申请编码。审核通过:经相关部门审核通过后,申请编码会被确认为有效编码,参加指标配置。中签通知:若中签,会获得配置指标确认通知书。
〖贰〗、北京市小汽车摇号查询系统的官方入口主要有两个:一是北京市小客车指标调控管理办公室官方网站(http://xkzh.bjnews.com.cn/);二是北京市小客车指标调控管理办公室官方微信公众号(搜索“北京小客车指标调控”)。
〖叁〗、官方APP/公众号查询:下载“北京汽车指标”APP,或通过微信公众号(如“北京本地宝”)回复“摇号”,按提示输入编码查询。此方式适合习惯移动端操作的用户,需确保网络畅通。
获得北京小客车摇号资格后如何填报申?
〖壹〗、申请人信息有误或发生变化,应及时修改。首次申请提交后,可在网站登录修改。其他时间需重新申请并修改信息。十取消申请 退出摇号后,可通过网站或窗口取消申请。审核通过的编码每月25日进入摇号池,26日参加摇号。审核不通过的编码申请取消无时间限制。十重新申请 退出摇号后,可再次申请。登录网站或窗口办理重新申请。
〖贰〗、申请账户 浏览器登陆:打开浏览器,输入网址:北京市小客车指标管理信息系统(注意:由于链接可能随时间变化,请确保访问的是官方最新网址)。注册账户:进入页面后,点击“我要注册”按钮。阅读并同意填报申明后,根据个人实际情况选取用户类型(个人、企业、事业及其他、营运车企业、个体)。
〖叁〗、网上申请流程:登录北京市小客车指标调控管理信息系统网站,选取个人新购车辆填报,点击相应菜单进入个人填报界面。阅读《北京市小客车数量调控暂行规定》实施细则,点击已读“选取框”,选取相应身份类型,确认无误后点击下一步进入申报信息填写界面。如实填写信息,确认无误后点击下一步。
〖肆〗、申请时间与入口申请人需在每年1月1日至3月8日或8月1日至10月8日两个申报期间内提交申请。登录北京市小客车指标调控管理信息系统官方网站,点击“我要注册”完成账号注册,填写真实个人信息。提交申请类型与信息登录系统后,选取“个人新购车辆填报”,根据需求选取普通指标或新能源指标。
〖伍〗、主申请人注册/登录未注册过个人账户的主申请人需在“北京市小客车指标调控管理信息系统”首页点击“我要注册”,完成账户注册;已注册用户可直接登录个人账户。
北京汽车牌照摇号怎么申请
〖壹〗、北京小客车摇号重新申请步骤如下:确认申请时间:每年1月1日至3月8日和8月1日至10月8日为重新提交申请的时间段。若当年申请时间已过,需等下一年再申请。网上申请流程:登录北京市小客车指标调控管理信息系统网站,选取个人新购车辆填报,点击相应菜单进入个人填报界面。
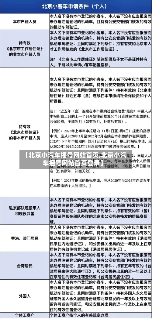
〖贰〗、个人申请条件户籍要求北京市户籍人员可直接申请。非北京市户籍人员需持有有效《北京市工作居住证》。车辆登记限制申请人名下未在北京登记任何机动车(包括京牌及外地牌照车辆)。近2年内未出现摇号中签后指标过期未使用的情况。社保与个税要求(非京籍人员适用)需持有北京市有效居住证。
〖叁〗、北京摇车号申请流程如下:确认资格:本市户籍人员、驻京部队现役军人/武警、持有效《北京市工作居住证》的非本市户籍人员等可以申请。非京籍人员则需要连续缴纳5年社保/个税、持有居住证和驾驶证,并且名下没有京牌车。提交申请:有线上和线下两种方式。
〖肆〗、北京车牌摇号申请可通过微信的北京本地宝公众号进行,具体操作步骤如下:准备工具:确保拥有可联网的手机,并安装微信应用。进入北京本地宝:打开手机微信,在搜索栏输入“北京本地宝”,点击进入公众号。输入关键词:点击公众号页面下方的小键盘图标,进入输入状态。
〖伍〗、在北京申请小汽车摇号,需根据户籍情况准备不同材料并满足对应条件,具体如下:申请条件 本市户籍人员:拥有北京户口或持有北京工作居住证的人员,只需持有驾驶证即可申请。外地户籍人员:需同时满足以下条件:持有北京居住证:可通过业主协助办理,或自行前往房屋所属派出所询问办理。
北京小汽车摇号查询系统官方网站
〖壹〗、北京小汽车摇号查询系统官方网站为:https://xkczb.jtw.beijing.gov.cn/ 查询方式:摇号结束后,可登录上述网站查询摇号结果。申请流程:提出申请:首先需要提出申请,获取申请编码。审核通过:经相关部门审核通过后,申请编码会被确认为有效编码,参加指标配置。中签通知:若中签,会获得配置指标确认通知书。
〖贰〗、北京小汽车摇号查询系统官方网站 北京小客车摇号官方网站入口:https://xkczb.jtw.beijing.gov.cn/ 北京小客车摇号怎么申请 单位或者个人申请指标按照以下程序进行:(一)提出申请,获取申请编码 (二)经审核通过后,确认申请编码为有效编码,参加指标配置 (三)中签后获得配置指标确认通知书。
〖叁〗、北京小汽车摇号官方网站查询系统为:[北京市小客车指标调控管理信息系统](https://xkczb.jtw.beijing.gov.cn/)。该系统是由北京市交通委员会负责开发和维护的官方网站,专门为北京市民提供小汽车摇号申请、查询和管理的服务。
〖肆〗、网站查询:摇号结束后登陆北京市小客车指标调控管理信息系统(https://xkczb.jtw.beijing.gov.cn/)查询摇号结果 电话查询:通过拨打12580查询当期摇号结果 现场查询:携带本人有效身份证件及复印件就近到各区对外办公窗口查询摇号结果。注:审核通过未中签的编码自动参加有效期内的摇号。
如何查北京汽车摇号结果
官方网站查询:登录北京市小客车指标调控管理信息系统,在用户中心查看配置结果;电话查询:拨打12580服务热线,根据语音提示输入申请编码查询;错峰建议:因配置当日网站访问量较大,建议避开高峰时段(如配置结束后1-两小时)查询,以提高效率。
北京市汽车摇号申请结果可通过电话、手机、网站、现场四种方式查询,具体操作如下:电话查询拨打12580免费查询电话,根据语音提示输入相关信息即可获取结果。此方式操作简单,适合未使用智能设备或需快速查询的用户,但需注意电话线路可能繁忙,建议避开高峰时段。
北京汽车摇号结果可以通过以下四种方式查询:登录北京小客车指标调控管理信息系统官方网站进行查询 这是最直接且官方的方式。用户只需登录该网站,使用自己的账号和密码进行登录,然后在相应的查询页面输入自己的申请编码或相关信息,即可查询到摇号结果。这种方式方便快捷,且信息准确可靠。
北京市小客车指标调控管理信息系统官方网站:登录官方网站后,在“结果公示”或“个人中心”板块查询。北京通APP:在“交通出行”栏目中选取“小客车摇号”功能进行查询。
关于【外省进京人员最新规定,外省进京人员最新规定最新消息】
- 2026-03-10
- 阅读 0
额济纳旗一地调为中风险地区/额济纳旗是高风险还是低风险地区
- 2026-03-10
- 阅读 0
陕西新增1例本土确诊(陕西新增1例本土轨迹)
- 2026-03-10
- 阅读 0
上海新增本土确诊3例的简单介绍
- 2026-03-10
- 阅读 0
【2022五一高速公路免费通行时间,2021五一高速免费通行】
- 2026-03-10
- 阅读 0
最近【2021东莞封城最新消息,东莞2021封城吗】
- 2026-03-09
- 阅读 0